- Главная
- Техподдержка
- Статьи
- Особенности расчета систем отопления с термостатическими клапанами
Особенности расчета систем отопления с термостатическими клапанами
Термостатические клапаны для радиаторов по сравнению с ручными радиаторными клапанами имеют особенности при гидравлическом расчёте. Эти особенности связаны со спецификой работы клапана в системе отопления.
Эти клапаны управляются термочувствительным элементом (термоголовкой), внутри которого находится сильфонная ёмкость, заполненная рабочим телом (газ, жидкость, твёрдое вещество) с высоким коэффициентом объемного расширения. При изменении температуры воздуха, окружающего сильфон, рабочее тело расширяется или сжимается, деформируя сильфон, который, в свою очередь, воздействует на шток клапана, открывая или закрывая его (рис. 1).

Рис. 1. Схема работы термостатического клапана
Основной гидравлической характеристикой термостатического клапана является пропускная способность Kv. Это расход воды, который способен пропустить через себя клапан при перепаде давления на нем в 1 бар. Индекс «V» обозначает, что коэффициент отнесен к часовому объемному расходу и измеряется в м3/ч. Зная пропускную способность клапана и расход воды через него, можно определить потерю давления на клапане по формуле:
ΔPк = (V / Kv)2 · 100, кПа.
Регулирующие клапаны, в зависимости от степени открытия, имеют разную пропускную способность. Пропускная способность полностью открытого клапана обозначается Kvs. Потери давления на термостатическом радиаторном клапане при гидравлических расчетах, как правило, определяются не при полном открытии, а для определенной зоны пропорциональности – Xp.
Xp – это зона работы термостатического клапана в интервале от температуры воздуха при полном закрытии (точка S на графике регулирования) до установленного пользователем значения допустимого отклонения температуры. Например, если коэффициент Kv дан при Xp = S – 2, и термоэлемент установлен в такое положение, что при температуре воздуха 22 ˚С клапан будет полностью закрыт, то этот коэффициент будет соответствовать положению клапана при температуре окружающего воздуха 20 ˚С.
Отсюда можно сделать вывод, что температура воздуха в помещении будет колебаться в пределах от 20 до 22 ˚С. Показатель Xp влияет на точность поддержания температуры. При Xp = (S – 1) диапазон поддержания температуры внутреннего воздуха будет в пределах 1 ˚С. При Xp = (S – 2) – диапазон 2 ˚С. Зона Xp = (S – max) характеризует работу клапана без термочувствительного элемента.
В соответствии с ГОСТ 30494-2011 «Здания жилые и общественные. Параметры микроклимата в помещениях», в холодный период года в жилой комнате оптимальные температуры лежат в пределах от 20 до 22 ˚С, то есть, диапазон поддержания температуры в жилых помещениях зданий должен быть 2 ˚С. Таким образом, для расчёта жилых зданий требуется выбор значений пропускной способности при Xp = (S – 2).

Рис. 2. Термостатический клапан VT.031
На рис. 3 показаны результаты стендового испытания термостатического клапана VТ.031 (рис. 2) с термостатическим элементом VТ.5000 с установленным значением «3». Точка S на графике это теоретическая точка закрытия клапана. Это температура, при которой клапан имеет настолько маленький расход, что его можно считать, практически, закрытым.

Рис. 3. График закрытия клапана VT.031 с термоэлементом VT.5000 (поз. 3) при перепаде давлений 10 кПа
Как видно на графике, клапан закрывается при температуре 22 ˚С. При понижении температуры воздуха, пропускная способность клапана увеличивается. На графике показаны значения расхода воды через клапан при температуре 21 (S – 1) и 22 (S – 2) ˚С.
В табл. 1 представлены паспортные значения пропускной способности термостатического клапана VТ.031 при различных Xp.
Таблица 1. Паспортные значения пропускной способности клапана VT.031
DN клапана |
1/2'' |
|
Значение коэффициента пропускной способности Kv при Xp; м3/ч |
S – 1 |
0,35 |
S – 1,5 |
0,45 |
|
S – 2 |
0,63 |
|
S – 3 |
0,9 |
|
Kvs; м3/ч |
1,2 |
|
Клапаны испытываются на специальном стенде, показанном на рис. 4. В ходе испытаний поддерживается постоянный перепад давления на клапане равный 10 кПа. Температура воздуха имитируется при помощи термостатической ванны с водой, в которую погружается термоголовка. Температура воды в ванне постепенно повышается, при этом фиксируются расходы воды через клапан до полного закрытия.

Рис. 4. Стендовые испытания клапана VT.032 на пропускную способность по ГОСТу 30815-2002
Кроме значений пропускной способности термостатические клапаны характеризуются таким показателем, как максимальный перепад давления. Это такой перепад давления на клапане, при котором он сохраняет паспортные регулировочные характеристики, не создает шум, а также при котором все элементы клапана не будут подвержены преждевременному износу.
В зависимости от конструкции, термостатические клапаны имеют различные значения максимального перепада давления. У большинства представленных на рынке радиаторных термостатических клапанов эта характеристика составляет 20 кПа. При этом, согласно п. 5.2.4 ГОСТ 30815-2002, температура, при которой клапан закроется, при максимальном перепаде давления, не должна отличаться от температуры закрытия при перепаде давления 10 кПа более чем на 1 ˚С.
Из графика на рис. 5 видно, что клапан VТ.031 при перепаде давления 10 кПа и уставке термоэлемента «3» закрывается при 22 ˚С.

Рис. 5. Графики закрытия клапана VT.031 с термоэлементом VT.5000 при перепаде давления 10 кПа (синяя линяя) и 100 кПа (красная линия)
При перепаде давления 100 кПа клапан закрывается при температуре 22,8˚С. Влияние дифференциального давления составляет 0,8 ˚С. Таким образом, в реальных условиях эксплуатации такого клапана при перепадах давления от 0 до 100 кПа, при настройке термоэлемента на цифру «3», диапазон температур закрытия клапана составит от 22 до 23 ˚С.
Если в реальных условиях эксплуатации перепад давления на клапане вырастет больше максимального, то клапан может создавать недопустимый шум, а также его характеристики будут существенно отличаться от паспортных.
Из-за чего же происходит увеличение перепада давления на термостатическом клапане во время эксплуатации? Дело в том, что в современных двухтрубных системах отопления расход теплоносителя в системе постоянно меняется, в зависимости от текущего теплопотребления. Какие-то терморегуляторы открываются, какие-то – закрываются. Изменение расходов по участкам приводит к изменению распределения давлений.
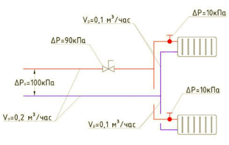
Для примера рассмотрим простейшую схему (рис. 6) с двумя радиаторами. Перед каждым радиатором установлен термостатический клапан. На общей линии находится регулирующий вентиль.

Рис. 6. Расчетная схема с двумя радиаторами
Допустим, что потери давления на каждом термостатическом клапане составляет 10 кПа, потери давления на вентиле – 90 кПа, общий расход теплоносителя – 0,2 м3/ч и расход теплоносителя через каждый радиатор – 0,1 м3/ч. Потерями давления в трубопроводах пренебрегаем. Полные потери давления в этой системе составляют 100 кПа, и они поддерживаются на постоянном уровне. Гидравлику такой системы можно представить следующей системой уравнений:

где Vо – общий расход, м3/ч, Vр – расход через радиаторы, м3/ч, kvв – пропускная способность вентиля, м3/ч, kvт.к. – пропускная способность термостатических клапанов, м3/ч, ΔPв – перепад давления на вентиле, Па, ΔPт.к – перепад давления на термостатическом клапане, Па.

Рис. 7. Расчетная схема с отключенным радиатором
Предположим, что в помещении, где установлен верхний радиатор, температура увеличилась, и термостатический клапан полностью перекрыл поток теплоносителя через него (рис. 7). В этом случае весь расход будет идти только через нижний радиатор. Перепад давления в системе выразится следующей формулой:

где Vо′ – общий расход в системе после отключения одного термостатического клапана, м3/ч, Vp′ – расход теплоносителя через радиатор, в данном случае он будет равен общему расходу; м3/ч.
Если принять во внимание, что перепад давления поддерживается постоянным (равным 100 кПа), то можно определить расход, который установится в системе после отключения одного из радиаторов.

Потери давления на вентиле снизятся, так как общий расход через вентиль уменьшился с 0,2 до 0,17 м3/ч. Потери давления на термостатическом клапане наоборот вырастут, потому что расход через него вырос с 0,1 до 0,17 м3/ч. Потери давления на вентиле и термостатическом клапане составят:

Из приведенных расчетов можно сделать вывод, что перепад давления на термостатическом клапане нижнего радиатора при открытии и закрытии термостатического клапана верхнего радиатора будет варьироваться от 10 до 30,8 кПа.
Но что будет, если оба клапана перекроют движение теплоносителя? В этом случае потери давления на вентиле будут нулевыми, так как движения теплоносителя через него не будет. Следовательно, разница давлений до золотника/после золотника в каждом радиаторном клапане будет равна располагаемому напору и составит 100 кПа.
Если используются клапаны с допустимым перепадом давлений меньше этой величины, то клапан может открыться, несмотря на отсутствии реальной потребности в этом. Поэтому перепад давлений на регулируемом участке сети должен быть ниже максимально допустимого перепада давления на каждом терморегуляторе.
Предположим, что вместо двух радиаторов в системе установлено некое множество радиаторов. Если в какой-то момент все терморегуляторы, кроме одного, закроются, то потери давления на вентиле будут стремиться к 0, а перепад давления на открытом термостатическом клапане будет стремиться к располагаемому напору, т.е., для нашего примера, к 100 кПа.
В этом случае расход теплоносителя через открытый радиатор будет стремиться к значению:

То есть в самом неблагоприятном случае (если из множества радиаторов открытым останется только один) расход на открытом радиаторе вырастет более чем в три раза.
Насколько же измениться мощность отопительного прибора при таком увеличении расхода? Теплоотдача Q секционного радиатора считается по формуле:

где Qн – номинальная мощность отопительного прибора, Вт, Δtср – средняя температура отопительного прибора, ˚С, tв – температура внутреннего воздуха, ˚С, Vпр – расход теплоносителя через отопительный прибор, n – коэффициент зависимости теплоотдачи от средней температуры прибора, p – коэффициент зависимости теплоотдачи от расхода теплоносителя.
Предположим, что отопительный прибор имеет номинальную теплоотдачу Qн = 2900 Вт, расчётные параметры теплоносителя 90/70 ˚С. Коэффициенты для радиатора принимаются: n = 0,3, p = 0,015. В расчётный период при расходе 0,1 м3/ч такой отопи- тельный прибор будет иметь мощность:

Чтобы узнать мощность прибора при Vр’’=0,316 м³⁄ч необходимо решить систему уравнений:

Методом последовательных приближений получаем решение этой системы уравнений:

Отсюда можно сделать вывод, что в системе отопления при самых неблагоприятных условиях, когда все отопительные приборы, кроме одного, на участке перекрыты, перепад давления на термостатическом клапане может вырасти до располагаемого напора. В приведенном примере при располагаемом напоре 100 кПа расход увеличится в три раза, при этом мощность прибора возрастёт всего на 17 %.
Повышение мощности отопительного прибора приведёт к увеличению температуры воздуха в отапливаемом помещении, что, в свою очередь, вызовет закрытие термостатического клапана. Таким образом, колебание перепада давления на термостатическом клапане во время эксплуатации в пределах паспортного максимального значения перепада является допустимым, и не приведет к нарушению в работе системы.
В соответствии с ГОСТ 30815-2002 максимальный перепад давления на термостатическом клапане определяется производителем из соблюдения требований бесшумности и сохранения регулировочных характеристик. Однако, изготовление клапана с широким диапазоном допустимых перепадов давления сопряжено с определенными конструктивными трудностями. Особые требования так же предъявляются к точности изготовления деталей клапана.
Большинство производителей выпускают клапаны с максимальным перепадом давления 20 кПа.
Исключение составляют клапаны VALTEC VT.031 и VT.032 (клапан термостатический прямой) с максимальным перепадом давления 100 кПа (рис. 8) и клапаны фирмы Giacomini серии R401–403 с максимальным перепадом давления 140 кПа (рис. 9).

Рис. 8. Технические характеристики радиаторных клапанов VT.031, VT.032

Рис. 9. Фрагмент технического описания термостатического клапана Giacomin R403

Рис. 10. Фрагмент технического описания термостатического клапана
При изучении технической документации необходимо быть внимательным, так как некоторые производители переняли практику банкиров - вставлять мелкий текст в примечаниях.
На рис. 10 представлен фрагмент из технического описания одного из типов термостатических клапанов. В основной графе указано значение максимального перепада давления 0,6 бара (60 кПа). Однако в сноске есть примечание, что действительный диапазон работы клапана ограничен всего лишь 0,2 барами (20 кПа).

Рис. 11. Золотник термостатического клапана с осевым креплением уплотнителя
Ограничение вызвано шумом, возникающим в клапане при высоких перепадах давления. Как правило, это касается клапанов с устаревшей конструкцией золотника, в котором уплотнительная резинка просто крепится по центру заклепкой или болтом (рис. 11).
При больших перепадах давления уплотнитель такого клапана начинает вибрировать из-за неполного прилегания к золотниковой тарелке, вызывая акустические волны (шум).
Повышенный допустимый перепад давления в клапанах VALTEC и Giacomini достигнут за счёт принципиально иной конструкции золотниковых узлов. В частности, у клапанов VT.031 использован латунный золотниковый плунжер, «футерованный» эластомером EPDM (рис. 12).

Рис. 12. Вид золотникового узла клапана VT.031
Сейчас разработка термостатических клапанов с широким диапазоном рабочих перепадов давления является одной из приоритетных задач специалистов многих компаний.
- Исходя из изложенного, можно дать следующие рекомендации по проектированию систем отопления с термостатическими клапанами:
- Коэффициент пропускной способности термостатического клапана рекомендуется определять, исходя из допустимого диапазона температур обслуживаемого помещения. Например, для жилых комнат по ГОСТ 30494-2011 оптимальные пара-
метры внутреннего воздуха находятся диапазоне 20–22 ˚С. Значение Kv в этом случае принимается при Xp = S – 2.
В помещениях категории 3а (помещения с массовым пребыванием людей, в которых люди находятся преимущественно в положении сидя без уличной одежды) оптимальный диапазон температур 20–21 ˚С. Для этих помещений значение Kv рекомендуется принимать при Xp = S – 1. - На циркуляционных кольцах системы отопления должны быть установлены устройства (перепускные клапаны либо регуляторы перепада давления), ограничивающие максимальный перепад давления таким образом, чтобы перепад давления на клапане не превысил предельного паспортного значения.
Приведем несколько примеров подбора и установки устройств, для ограничения перепада давления на участке с термостатическими клапанами.
Пример 1. Расчётные потери давления в квартирной системе отопления (рис. 13), включая термостатические клапаны, составляют 15 кПа. Максимальный перепад давления на термостатических клапанах равен 20 кПа (0,2 бара). Потери давления на коллекторе, включая потери на теплосчётчиках, балансировочных клапанах и прочей арматуре примем 8 кПа. В итоге перепад давления до коллектора составляет 23 кПа.
Если установить регулятор перепада давления или перепускной клапан до коллектора, то в случае перекрытия всех термостатических клапанов в данной ветке, перепад на них составит 23 кПа, что превышает паспортное значение (20 кПа). Таким образом, в данной системе регулятор перепада давления или перепускной клапан должен устанавливаться на каждом выходе после коллектора, и должен быть настроен на перепад 15 кПа.

Рис. 13. Схема к примеру 1
Пример. 2. Если принять не тупиковую, а лучевую систему поквартирного отопления (рис. 14), то потери давления в ней будут значительно ниже. В приведенном примере коллекторно-лучевой системы потери в каждой радиаторной петле составляют 4 кПа. Потери давления на квартирном коллекторе примем 3 кПа, а потери давления на этажном коллекторе – 8 кПа.
В этом случае регулятор перепада давления можно расположить перед этажным коллектором и настроить его на перепад 15 кПа. Такая схема позволяет сократить количество регуляторов перепада давления и существенно удешевить систему.

Рис. 14. Схема к примеру 2
Пример 3. В данном варианте используются радиаторные термостатические клапаны с максимальным перепадом давления 100 кПа (рис. 15). Так же как и в первом примере, примем, что потери давления в квартирной системе отопления составляют 15 кПа. Потери давления на квартирном узле ввода (квартирной станции) 7 кПа. Перед квартирной станцией перепад давления составит 23 кПа. В десятиэтажном здании общую длину пары стояков системы отопления можно принять порядка 80 м (сумма подающего и обратного трубопроводов).

Рис. 15. Схема к примеру
При средних линейных потерях давления по стояку 300 Па/м, общие потери давления в стояках составят 24 кПа. Отсюда следует, что перепад давления у основания стояков составит 47 кПа, что меньше максимально допустимого перепада давления на клапане.
Если установить регулятор на перепад давления на стояк и настроить его на давление 47 кПа, то даже когда все радиаторные клапаны, подключенные к этому стояку, закроются, перепад давления на них будет ниже 100 кПа.
Таким образом, можно существенно снизить стоимость системы отопления, установив вместо десяти регуляторов перепада давления на каждом этаже, один регулятор у основания стояков.
Автор: Жигалов Д.В.Все авторские права защищены.
При копировании статьи ссылка на правообладателя и/или на сайт valtec.ru обязательна.